Information

企业信息

公司名称:上海若幕科技有限公司

法人代表:梁威

注册地址:上海市奉贤区平庄西路1599号

所属行业:专业技术服务业

更多行业:其他未列明专业技术服务业,工业与专业设计及其他专业技术服务,专业技术服务业,科学研究和技术服务业

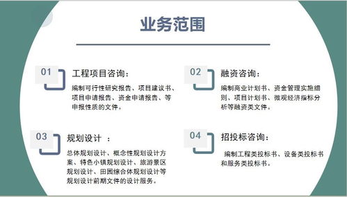
经营范围:一般项目:技术服务、技术开发、技术咨询、技术交流、技术转让、技术推广;企业管理;企业管理咨询;咨询策划服务;社会经济咨询服务;信息咨询服务(不含许可类信息咨询服务);财务咨询;市场营销策划;市场调查(不含涉外调查);项目策划与公关服务;企业形象策划;会议及展览服务;组织文化艺术交流活动。(除依法须经批准的项目外,凭营业执照依法自主开展经营活动)

PRODUCT

产品列表

INTRODUCTION

企业简介

上海若幕科技有限公司成立于2024年05月20日,注册地位于上海市奉贤区平庄西路1599号,法定代表人为梁威。经营范围包括一般项目:技术服务、技术开发、技术咨询、技术交流、技术转让、技术推广;企业管理;企业管理咨询;咨询策划服务;社会经济咨询服务;信息咨询服务(不含许可类信息咨询服务);财务咨询;市场营销策划;市场调查(不含涉外调查);项目策划与公关服务;企业形象策划;会议及展览服务;组织文化艺术交流活动。(除依法须经批准的项目外,凭营业执照依法自主开展经营活动)

如何借助孙武战略咨询的“10倍法则”,重塑品牌与产品设计公司的核心竞争力

Contact

联系我们

电话:-

网址:www.yaopyxr.com

地址:上海市奉贤区平庄西路1599号

访客留言